Go with the flow....

Genetische Analyse voor Adaptieve Gezondheidszorg

Context

In een wereld waarin gepersonaliseerde geneeskunde steeds belangrijker wordt, verzamelt de organisatie GeneticAdapt genetische gegevens om mensen te helpen beter te begrijpen hoe hun genetische eigenschappen invloed kunnen hebben op hun levensstijl, gezondheid en prestaties.
De organisatie richt zich op verschillende toepassingen:

  • Medische adaptatie: Voorspellen hoe goed iemand zich aan bepaalde klimaten of hoogtes kan aanpassen.
  • Sport en prestaties: Begrijpen welke spiervezeltypes iemand heeft en hoe dat van invloed kan zijn op fysieke prestaties.
  • Voeding en metabolisme: Nagaan of iemand een lactose-intolerantie heeft en hoe het lichaam voedingsstoffen verwerkt.
 

Om deze doelen te bereiken, heeft GeneticAdapt een database met genetische gegevens van verschillende individuen. Jij krijgt de taak om een prototype van een zoek- en analysesysteem te bouwen, waarmee gebruikers de genetische kenmerken van een persoon kunnen opzoeken en analyseren. 

Opdracht

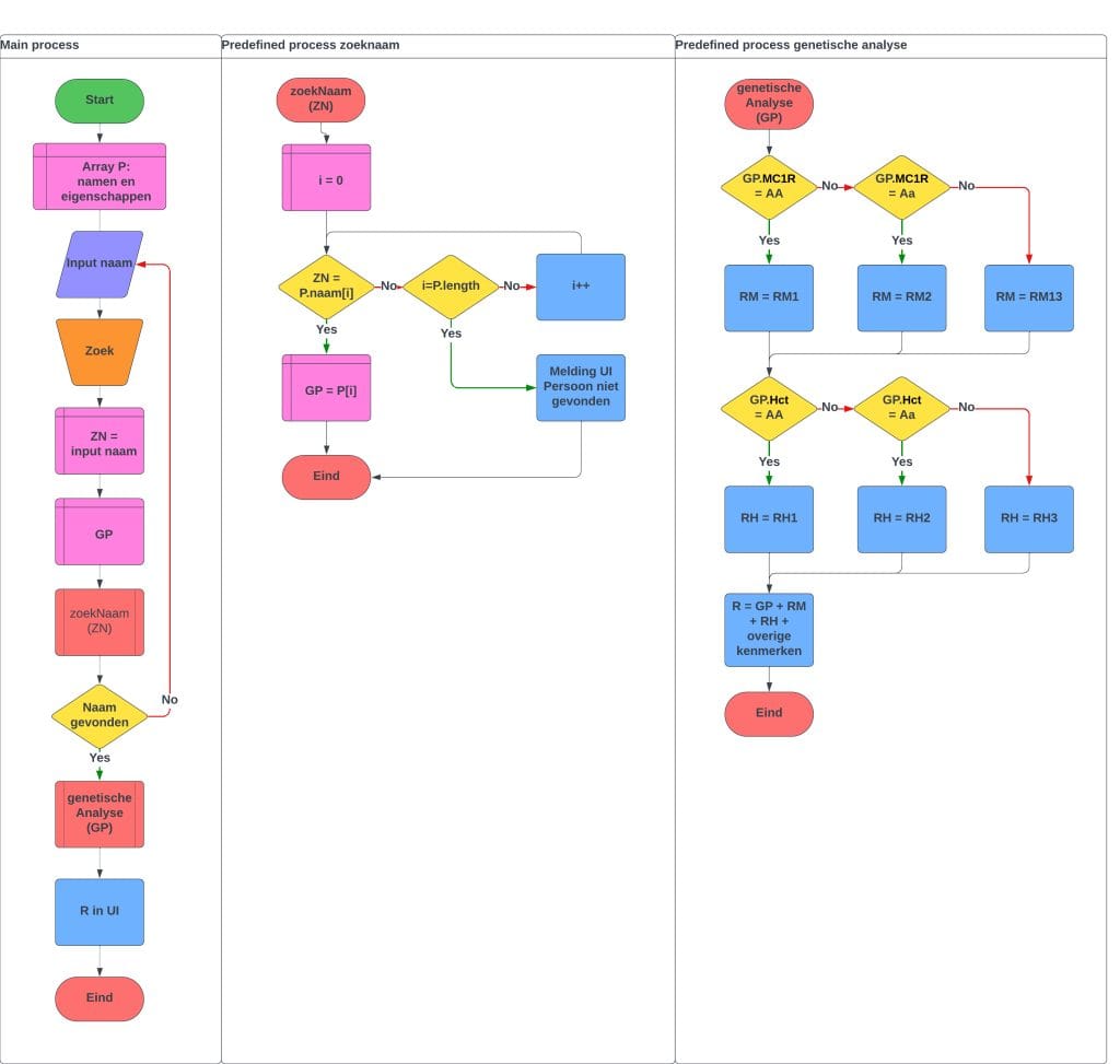
  • Bestudeer de flowchart waarin het zoek- en analyseproces wordt weergegeven. 
    De gebruike afkortingen staan in de tabel bij de flowchart.
  • Schrijf een JavaScript-script dat:
    • Een naam zoekt in een dataset met genetische eigenschappen.
    • Een analyse uitvoert op basis van verschillende genetische factoren.
    • De resultaten op een gestructureerde manier weergeeft.
  • Test het script met verschillende invoerwaarden om te zien of het correct functioneert.
  • Zorg er met CSS voor dat de UI duidelijk en overzichtelijk is.
 

Randvoorwaarden

  • Gebruik jQuery om interactie met de pagina te vergemakkelijken.
 

💡 Denk na over de ethische implicaties van genetische gegevensverzameling en hoe deze informatie verantwoord gebruikt kan worden!

Prototype

Flowchart

Gebruikte afkortingen

MC1Rmelanineproductie
Hcthematocrietwaarde
AAHomozygoot dominant: Eigenschap is volledig tot uiting gekomen.
AaHeterozygoot: Eigenschap is gedeeltelijk aanwezig.
aaHomozygoot recessief: Eigenschap is minder of niet aanwezig.
RMvariabele voor melanineproductie
RHvariabele voor hematocrietwaarde
RResultaat voor output
RM1een hoge melanineproductie (geschikt voor tropische gebieden).
RM2een gemiddelde melanineproductie (geschikt voor gematigde zones).
RM3een lage melanineproductie (past goed bij noordelijke gebieden).
RH1Een hoge hematocrietwaarde (geschikt voor hooggebergten zoals de Andes of Tibet).
RH2Een gematigde hematocrietwaarde (redelijke aanpassing aan hoogtes).
RH3Een lage hematocrietwaarde (past beter in laaggelegen gebieden).

Lijst van personen met hun genetische kenmerken

NaamMelanineproductieHematocrietwaardeBloedgroepSpiervezeltypeOogkleurHaartypeLactoseIntolerantie
EmmaAAAaOSnelBruinSteilNee
LiamAaaaALangzaamBlauwKrullendJa
NoahaaAABGemengdGroenGolvendNee
SophieAaAaABSnelBruinSteilJa
LucasAAAAOLangzaamBlauwKrullendNee
OliviaaaAaAGemengdGroenGolvendJa
MilanAaAABSnelBruinSteilNee
IsabellaAAaaABLangzaamBlauwKrullendJa
DaanAaAaOGemengdGroenGolvendNee
LotteaaAAASnelBruinSteilJa